
(来源:西部证券研究发展中心)


]article_adlist-->
事件:自2月28日美国与以色列对伊朗发起联合军事行动开始,当前军事打击已维持近两周。截至目前,伊朗局势尚未平息。伊朗继续部分封锁霍尔木兹海峡,不允许参与攻击伊朗的国家通行,原油价格持续维持高位。伊朗新任最高领袖穆杰塔巴·哈梅内伊也在3月12日通过电视台发布强硬声明,表示将继续采取包括封锁霍尔木兹海峡在内的战略手段,并在必要时开辟新的战线,并要求要从敌人那里获得赔偿。而美以方面同样强硬,以色列总理内塔尼亚胡的最新讲话隐晦地对伊朗新任最高领袖发出威胁。
特朗普寻求复刻“委内瑞拉模式”未果,当前事态发展超出预期。相比于委内瑞拉,伊朗离美国更远、面积更大、地形结构更为复杂,且伊朗拥有较强的军事实力,美国打击伊朗所需军事资源将远大于对委内瑞拉行动。此外,伊朗具备较强的短程和中程导弹能力,打击范围覆盖美国在中东多个军事基地,军事冲突引发伊朗对美国在地区战略资产的报复性行动。
冲突的持续发酵或对特朗普政府构成显著不利影响。我们认为,随着伊朗冲突的长期化,特朗普政府将面临财政、通胀及民调数据的三重压力,这种压力将变相迫使政府尽快脱离冲突。
封锁霍尔木兹海峡对哪些国家地区影响最大?首当其冲的便是日本和韩国,自身不生产原油,所有需求基本依赖进口。日本广播协会报道称,由于日本原油进口90%依赖中东地区,倘若霍尔木兹海峡被长期封锁,日本经济将受到“致命打击”,国内生产总值可能减少3%。印度的进口原油中则有50%左右要经过霍尔木兹海峡。此外,本次霍尔木兹海峡的封锁对美国影响相对比较小。与第四次中东战争与两伊战争时不同,美国当前已基本实现原油自给自足。霍尔木兹海峡或许不会长期完全封闭,但当前紧张局势或将持续,给全球能源运输和经济发展带来更多不确定性。
本周(2026年3月9日至3月15日),特朗普政府发布行政举措9条,关注经济金融、人事任免与其他领域。
风险提示:海外地缘政治风险超预期。





一、本周聚焦事件:伊朗局势悬而未决,如何看
事件:自2月28日美国与以色列对伊朗发起联合军事行动开始,当前军事打击已维持近两周。截至目前,伊朗局势尚未平息。伊朗继续部分封锁霍尔木兹海峡,不允许参与攻击伊朗的国家通行,原油价格持续维持高位。伊朗新任最高领袖穆杰塔巴·哈梅内伊也在3月12日通过电视台发布强硬声明,表示将继续采取包括封锁霍尔木兹海峡在内的战略手段,并在必要时开辟新的战线,并要求要从敌人那里获得赔偿。而美以方面同样强硬,以色列总理内塔尼亚胡的最新讲话隐晦地对伊朗新任最高领袖发出威胁。

特朗普寻求复刻“委内瑞拉模式”未果,当前事态发展超出预期。我们认为2 月 28 日美以针对伊朗最高领袖的联合空袭,本质是试图复刻委内瑞拉模式,沿用 “精准斩首核心领导层、瓦解指挥体系、谋求低成本快速政权更迭” 的干预逻辑,意图以极低的成本赢得此次军事胜利。但相比于委内瑞拉,伊朗离美国更远、面积更大、地形结构更为复杂,且伊朗拥有较强的军事实力,美国打击伊朗所需军事资源将远大于对委内瑞拉行动。此外,伊朗具备较强的短程和中程导弹能力,打击范围覆盖美国在中东多个军事基地,军事冲突引发伊朗对美国在地区战略资产的报复性行动。
冲突的持续发酵或对特朗普政府构成显著不利影响。我们认为,随着伊朗冲突的长期化,特朗普政府将面临财政、通胀及民调数据的三重压力,这种压力将变相迫使政府尽快脱离冲突。
财政层面,美军持续开展的军事行动,将让本就面临较大财政压力的特朗普政府雪上加霜。据美国国防部代理审计长公开估算,美国上周在对伊朗的军事行动中已花费约110亿美元,而部分议员基于与政府官员的沟通预判,此次对伊军事行动的相关新增预算将至少达到500亿美元,进一步加剧政府财政负担。
通胀层面,原油价格的持续攀升将直接推动美国通胀水平再度回升。从历史数据来看,油价波动与美国国内通胀水平高度相关,上世纪70年代末,第二次石油危机曾导致国际油价暴涨超200%,造成美国陷入经济危机。而当前通胀的回升势或会直接导致居民生活水平下降,进一步引发民众不满。
从最直接的民调数据来看,特朗普政府发动本次对伊军事行动并未获得国会充分授权,美国国内民众围绕这场战争的分歧也始终未得到缓解。路透社与益普索联合开展的民调显示,仅 27% 的美国民众支持对伊战争;盖洛普的调查则显示,仅 29% 的美国人赞成对伊朗实施空袭,另有 43% 的人明确表示反对。因此,若伊朗战局持续发酵,势必会对特朗普政府的中期选情造成极为不利的影响。

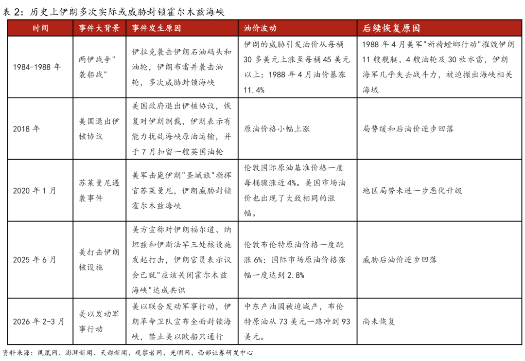
以史为鉴,威胁封闭霍尔木兹海峡是伊朗的常用手段。1980年至1988年两伊战争期间,伊朗多次威胁封锁霍尔木兹海峡,并于1987年在这一区域布设水雷并袭击油轮。当时的安全威胁使油价从每桶30多美元,上涨至每桶45美元以上。油轮运费也因海峡局势紧张上浮,最高时甚至出现费用翻倍的现象。据美国国防部与海事情报机构资料记载,伊朗曾在霍尔木兹海峡及其邻近水域布雷,并对科威特、沙特等国家悬挂的油轮发动袭击。这一策略虽未全面关闭航道,但造成严重干扰与局部通航限制。美国后续启动了护航行动,为科威特船只更换美国国旗,并由海军直接护航,最终使霍尔木兹海峡恢复畅通。2018年,美国政府退出伊核协议并恢复对伊朗制裁的时候,伊朗方面则表示有能力扰乱霍尔木兹海峡原油运输。当年7月,伊朗在霍尔木兹海峡扣留了一艘英国油轮,这波紧张局势也推动了原油价格小幅上涨。2025年6月,美方宣称对伊朗福尔道、纳坦兹和伊斯法罕三处核设施发起“成功打击”。伊朗官员随后表示,伊议会已就“应该关闭霍尔木兹海峡”达成共识,事件发生后伦敦布伦特原油价格一度跳涨6%。

封锁霍尔木兹海峡对哪些国家地区影响最大?首当其冲的便是日本和韩国,自身不生产原油,所有需求基本依赖进口。日本广播协会报道称,由于日本原油进口90%依赖中东地区,倘若霍尔木兹海峡被长期封锁,日本经济将受到“致命打击”,国内生产总值可能减少3%。印度的进口原油中则有50%左右要经过霍尔木兹海峡。此外,本次霍尔木兹海峡的封锁对美国影响相对比较小。与第四次中东战争和两伊战争时不同,美国当前已基本实现原油自给自足。霍尔木兹海峡或许不会长期完全封闭,但当前紧张局势或将持续,给全球能源运输和经济发展带来更多不确定性。


二、本周特朗普政府聚焦其他领域
本周(2026年3月9日至3月15日),特朗普政府发布行政举措9条,关注经济金融、人事任免与其他领域:

三、本周其他重要国际事件
3.1 中东:伊朗称完全有能力封锁霍尔木兹海峡
3月11日,伊朗武装部队哈塔姆·安比亚中央司令部发言人警告称,伊朗完全有能力封锁霍尔木兹海峡。发言人明确表示:“我们绝不允许哪怕一升石油在有利于美国及其盟友的情况下通过霍尔木兹海峡”。同时表示,伊朗以往的“对等反击”已经结束,从现在起,伊朗将实施“连环打击”(打击接踵而至)策略,不再维持一对一的报复节奏。发言人称,任何属于美国、以色列及其“伙伴”的船只,或其运载的石油货物,均被视为伊朗武装力量的“合法打击目标”。(来源:央视新闻、新京报)
3.2中国外交:核能峰会凝聚共识,中朝列车开始双向运行
3.2.1 中朝国际旅客列车3月12日起双向开行
自2026年3月12日起,中国北京、丹东至朝鲜平壤间双向开行国际旅客列车,进一步促进中朝两国人员往来、经贸合作和人文交流,增进两国人民福祉和友谊。中朝国际旅客列车既是服务跨境旅客的重要窗口,也是增进中朝友谊的流动纽带。为确保中朝国际旅客列车安全顺利开行,中朝两国铁路部门强化机车、车辆设备检查,确保状态良好,选拔具有国际列车值乘经验、综合业务能力强的员工担当值乘任务,提前开展业务培训,做好了充分准备,努力为旅客提供良好的跨境旅行体验。(来源:环球网)
3.2.2 中方对俄方所提中东局势决议草案未获通过感到失望和遗憾
配资炒股3月11日,中国常驻联合国代表傅聪11日在安理会表决俄罗斯提出的涉中东局势决议草案后表示,决议草案重申《联合国宪章》宗旨和原则,敦促各方立即停止军事行动,谴责所有针对平民和民用设施的袭击,鼓励各方回归外交谈判轨道,中方表示欢迎和支持,对决议草案未获通过感到失望和遗憾。傅聪在解释性发言中强调,这是一场本不应发生的战争,也是一场对各方都没有好处的战争。中东的历史反复告诉世人,武力不是解决问题的办法,兵戎相见只会增添新的仇恨,酝酿新的危机。当务之急是立即停止军事行动,防止战火升级蔓延,尽快重回对话谈判。中方将继续为争取和平作出努力。当天,傅聪还在安理会表决涉伊朗局势决议草案后进行解释性发言。他说,美国和以色列未经联合国安理会授权,在伊美谈判正在进行当中,对伊朗发动武力袭击,明显违背《联合国宪章》宗旨原则和国际关系基本准则。这场战争的源起缺乏正当性与合法性,避免局势恶化的根本在于美以停止军事行动。战火延宕升级不符合任何一方利益,受害的只能是地区人民。傅聪表示,遗憾的是,决议草案未能全面、平衡反映冲突的根源和全貌,中方提出的合理建议没有得到充分采纳,因此中方不得不投下弃权票。(来源:新华社)
3.3 美国:美国军事行动耗费巨大,将对贸易伙伴开启调查
3.3.1 美媒曝美国袭击伊朗前6天花费超113亿美元
3月12日,据美国《纽约时报》11日报道,美国防部官员当天在国会闭门简报会上告诉国会议员,在美国对伊朗大规模军事行动的前6天,美军花费就已超过113亿美元。据报道,这一估算未包含许多与行动相关的成本,如在首次空袭前的军事装备和人员集结。因此,随着五角大楼继续核算,国会议员预计这一数字将大幅攀升。《纽约时报》早前报道称,国防官员在近期的国会简报中表示,美军在战事前两日消耗了价值56亿美元的弹药。报道指出,该数据远超此前公开披露的弹药消耗量及消耗速度。美国智库战略与国际问题研究中心曾估算,美军在行动的前100小时耗资37亿美元,约合每日8.9亿美元。(来源:中国新闻网)
3.3.2 美国2026财年前5个月联邦财政赤字超过1万亿美元
3月11日,美国财政部当地时间11日公布数据显示,2026财年(2025年10月1日至2026年9月30日)前5个月美国联邦财政赤字超过1万亿美元。数据显示,天元证券,天元证券配资,香港天元证券公司自2026财年以来,从去年10月到今年2月这5个月的时间里,美国联邦政府财政赤字达1.004万亿美元,比2025财年同期减少1420亿美元。在这5个月,联邦政府财政收入达2.098万亿美元,较去年同期增加2050亿美元;联邦政府财政支出达3.102万亿美元,较去年同期增加63亿美元。其中,从去年10月到今年2月,美国关税收入约1510亿美元,比去年同期增加1130亿美元,增幅高达294%。(来源:中国新闻网)
3.3.3 美国2月CPI同比上涨2.4%
3月11日,美国劳工部11日发布数据称,美国2月消费者价格指数(CPI)同比上涨2.4%,环比上涨0.3%。剔除波动较大的食品和能源价格后,当月核心CPI同比上涨2.5%,环比上涨0.2%。上述数据符合市场预期。这份通胀数据反映的是2月28日美以对伊朗军事行动前的价格情况。在当前国际油价大幅波动的背景下,该数据对未来通胀走势的指示意义有所减弱。《华尔街日报》分析称,美国2月的通胀水平保持稳定,但随着美以对伊朗的军事行动推高油价和能源成本,未来几个月的通胀有可能重新上升。“接下来会发生什么,成为人们最关心的问题。”从环比数据来看,住房价格指数(上涨0.2%)仍是当月推动美国整体CPI上涨的最大因素。食品价格指数上涨0.4%,能源价格指数上涨0.6%。美联社指出,不断上涨的油价可能在未来几个月内进一步推高通胀,这将给美联储的抗通胀努力带来挑战,也可能拖累消费者支出。(来源:中国新闻网)
3.3.4 美国宣布释放1.72亿桶战略石油储备
3月11日,美国能源部11日晚宣布,美国将在未来120天内释放1.72亿桶战略石油储备。这是美国时隔4年再度大规模释放战略石油储备。上一次是在拜登政府时期,美国在2022年3月宣布在6个月内释放1.8亿桶战略石油储备,以应对因乌克兰危机导致的全球能源价格波动。美国能源部长克里斯·赖特在11日的声明中说,国际能源署32个成员国当天早些时候一致同意从各自库存中联合释放4亿桶战略石油储备。为此,美国总统特朗普授权能源部从下周开始释放1.72亿桶战略石油储备。按照计划的释放速度,这一过程预计需要约120天。赖特表示,美国计划在未来一年内补充约2亿桶战略石油储备,以维护美国能源安全。美国汽车协会(AAA)数据显示,11日全美平均普通汽油价格为每加仑3.578美元,较一周前上涨约11.9%。(来源:中国新闻网)
3.3.5 美国将对中国、欧盟、印度和日本等16个贸易伙伴发起301调查
当地时间3月11日,美国贸易代表格里尔表示,美国将对包括中国、欧盟、墨西哥、越南、印度和日本在内的16个贸易伙伴发起301调查。所谓“301调查”源自美国《1974年贸易法》第301条。该条款授权美国贸易代表可对他国的“不合理或不公正贸易做法”发起调查,并可在调查结束后建议美国总统实施单边制裁。这一调查由美国自身发起、调查、裁决、执行,具有强烈的单边主义色彩。(来源:华尔街见闻)
3.4 欧洲:匈牙利总理呼吁欧盟重审对俄制裁,泽连斯基提出新要求
3.4.1 欧尔班呼吁欧盟暂停对俄能源制裁
匈牙利总理欧尔班9日呼吁欧盟重新审视并暂停对俄罗斯能源的制裁,并警告称,油价上涨和供应中断对地区能源安全构成威胁。欧尔班当天在社交媒体发布视频说,由于乌克兰的“石油封锁”和中东地区日益紧张的局势,匈牙利的原油价格已经开始飙升。匈牙利政府必须阻止汽油和柴油价格上涨到“难以承受的水平”。欧尔班说,乌克兰总统泽连斯基“封锁石油管道”,对匈牙利和斯洛伐克乃至整个欧盟都构成严重威胁。他说他已致函欧盟委员会主席冯德莱恩,敦促欧盟重新考虑对俄罗斯能源实施的制裁。自1月27日起,“友谊”输油管道乌克兰段向欧洲输送俄罗斯原油暂停。匈牙利对此表示不满,并归咎于乌克兰方面。与此同时,由于中东局势持续升级,霍尔木兹海峡航运受阻导致能源供应风险上升,国际油气价格近期大幅上涨。(来源:新华网)
3.4.2 德媒:泽连斯基要求欧洲拿出“B计划”资助乌克兰
元股证券:ygzq.hk据德国《世界报》网站3月11日报道,由于匈牙利阻挠了欧盟承诺的900亿欧元贷款,乌克兰总统泽连斯基要求欧洲提出替代解决方案。据报道,泽连斯基11日在基辅接受采访时说:“我们需要一个B计划。”他说,不仅乌克兰,欧洲也一样,“我们都需要这个B计划”。泽连斯基在采访中严厉抨击匈牙利总理欧尔班:“他站在俄罗斯总统一边。”他说,欧尔班阻挠了“乌克兰的一切”,包括资金、武器和“我们的加入欧盟之路”。他表示,欧尔班和普京唯一的区别是匈牙利没有向乌克兰发射导弹,也没有出兵。泽连斯基还指责欧尔班敲诈勒索。泽连斯基要求美国总统特朗普对俄罗斯施加更大压力。泽连斯基表示,基辅将“尽一切努力尽快结束战争”,但必须认识到,这取决于俄罗斯人的意愿如何。在谈到他与普京的关系时,泽连斯基说:“我认为我们彼此憎恨。”(来源:参考消息)
3.4.3 俄外交部:英国等欧洲国家企图破坏乌克兰和平进程
当地时间3月11日,俄罗斯外交部就乌克兰方面对俄罗斯布良斯克市的袭击发表声明称,英国和其他欧洲国家企图利用造成平民伤亡的大规模挑衅破坏乌克兰和平进程。声明表示,在外交努力以俄美乌三方谈判的形式积极开展的背景下,乌当局利用英国导弹袭击俄罗斯。在缺少外国专家的直接参与和个别北约国家不提供情报信息的情况下,乌方无法实施这次袭击。西方国家对这次袭击造成的后果承担全部责任。(来源:央视新闻)
3.5 日本:日本决定单独释放国家石油储备
3月11日,日本首相高市早苗表示,日本政府或将于16日开始释放国家石油储备。这将成为日本自1978年创建国家石油储备制度以来首次单独释放国家石油储备。据《日本经济新闻》网站报道,日本90%以上的原油依赖从中东进口,其中大部分通过霍尔木兹海峡运输。鉴于中东局势恶化,该海峡事实上已被封锁。由于预计今后抵达日本油轮的数量将减少,日本决定单独释放石油储备。通常情况下,各国会在国际能源署(IEA)框架下协调释放储备,此前日本尚未单独释放过石油储备。(来源:新华社)
3.6 韩国:韩国宣布措施稳定油价,美国从韩国抽调“萨德”赴中东
3.6.1 韩国宣布实施“石油价格上限制度”
3月9日,际油价9日突破每桶100美元后,韩国政府当天宣布将实施“石油价格上限制度”等措施以稳定国内油价。据韩联社报道,这是1997年实行油价自由化措施以来,韩国首次实际实施限制油价上限制度。据韩联社报道,韩国总统李在明9日表示,中东地区危机加剧对全球贸易以及高度依赖中东能源的韩国经济构成相当大的负担。韩国希望与战略合作国家加强协作,迅速寻找不经由霍尔木兹海峡的替代能源供应路线。受国际油价飙升冲击,韩国股市9日剧烈震荡。韩国综合股价指数(KOSPI)和被称作“韩版纳斯达克”的高斯达克指数(KOSDAQ)9日开盘均大跌。开盘不久,因韩国KOSPI 200指数期货剧烈波动,韩国证券交易所启动“临时停牌”措施。此后,KOSPI暴跌超8%,触发市场熔断机制。(来源:新华社)
3.6.2 美军从韩国抽调“萨德”赴中东
3月9日,美国正在将部署于韩国境内的部分“萨德”反导系统运往中东地区。《华盛顿邮报》援引两名美国政府官员的话说,除“萨德”外,美军还从所谓“印太”地区及其他区域调走先进的“爱国者”拦截导弹。此外,有多名的美国政府官员告诉该报,美军在对伊朗实施军事行动的头两天内就已消耗价值约56亿美元的弹药。报道说,特朗普政府预计最早将于本周向国会提交一份补充国防预算申请,总额可能高达数百亿美元。另据《国会山》日报等美国媒体报道,美国政府部分高官最近承认,美国和以色列联合打击伊朗的军事行动让美军拦截弹等关键战备资源承压。军事分析人员认为,美军拦截弹“库存有限”,且难以在短期内获得快速补给。(来源:新华社)
3.6.3 韩国最大在野党通过决议反对尹锡悦政治复出
3月9日电,据韩联社报道,韩国最大在野党国民力量党通过决议,明确反对来自该党的前总统尹锡悦政治复出。报道称,该党当天召开紧急会议,就党内路线问题进行讨论。该党以“国民力量党全体国会议员”名义发表决议说,对于因尹锡悦发布紧急戒严令这一错误决定而给国民带来巨大混乱和失望,再次向国民诚挚道歉。决议明确反对一切要求尹锡悦实现政治复出的主张。分析认为,这反映了国民力量党要求与尹锡悦进行“切割”的声音。韩国首尔中央地方法院今年2月19日宣布,尹锡悦内乱头目罪罪名成立,判处其无期徒刑。随着今年6月韩国地方选举的临近,尹锡悦案将继续成为韩国政坛博弈焦点之一,该案对国民力量党的负面效应或将持续。(来源:新华社)
3.7 拉美:卡斯特就任智利总统,哥伦比亚国会初选无政党过半
3.7.1 卡斯特宣誓就任智利总统
3月11日,智利当选总统何塞·安东尼奥·卡斯特宣誓就职,开启为期4年的任期。总统权力交接仪式当天在设于智利第二大城市瓦尔帕莱索的国民议会举行。卡斯特与卸任总统博里奇交接总统绶带以及象征总统权力的奥伊金斯徽章。仪式现场还任命了新一届内阁成员。阿根廷总统米莱、厄瓜多尔总统诺沃亚、玻利维亚总统帕斯、西班牙国王费利佩六世等国元首出席仪式。(来源:新华社)
3.7.2 哥伦比亚国会选举初步结果显示无政党获过半席位
3月8日,根据哥伦比亚国家民事登记处对超过99%的国会两院选举选票统计,截至当地时间8日晚,没有政党在参议院和众议院获得半数以上席位,新一届国会将继续呈现多党席位分散格局。根据初步统计结果,左翼执政联盟“哥伦比亚历史公约联盟”以22.74%的支持率成为参议院第一大政治力量,右翼政党民主中心党以13.51%的支持率成为众议院第一大党。(来源:新华社)
四、风险提示
海外地缘政治风险超预期。
报告信息
证券研究报告:《伊朗局势悬而未决,如何看?——海外政策周聚焦》
对外发布日期:2026年3月15日报告发布机构:西部证券研究发展中心
分析师信息
张泽恩(S0800524030002): zhangzeen@research.xbmail.com.cn
]article_adlist-->免责声明:本报告由西部证券股份有限公司(已具备中国证监会批复的证券投资咨询业务资格)制作。本报告仅供西部证券股份有限公司(以下简称“本公司”)机构客户使用。本报告在未经本公司公开披露或者同意披露前,系本公司机密材料,如非收件人(或收到的电子邮件含错误信息),请立即通知发件人,及时删除该邮件及所附报告并予以保密。发送本报告的电子邮件可能含有保密信息、版权专有信息或私人信息,未经授权者请勿针对邮件内容进行任何更改或以任何方式传播、复制、转发或以其他任何形式使用,发件人保留与该邮件相关的一切权利。同时本公司无法保证互联网传送本报告的及时、安全、无遗漏、无错误或无病毒,敬请谅解。本报告基于已公开的信息编制,但本公司对该等信息的真实性、准确性及完整性不作任何保证。本报告所载的意见、评估及预测仅为本报告出具日的观点和判断,该等意见、评估及预测在出具日外无需通知即可随时更改。在不同时期,本公司可能会发出与本报告所载意见、评估及预测不一致的研究报告。同时,本报告所指的证券或投资标的的价格、价值及投资收入可能会波动。本公司不保证本报告所含信息保持在最新状态。对于本公司其他专业人士(包括但不限于销售人员、交易人员)根据不同假设、研究方法、即时动态信息及市场表现,发表的与本报告不一致的分析评论或交易观点,本公司没有义务向本报告所有接收者进行更新。本公司对本报告所含信息可在不发出通知的情形下做出修改,投资者应当自行关注相应的更新或修改。本公司力求报告内容客观、公正,但本报告所载的观点、结论和建议仅供投资者参考之用,并非作为购买或出售证券或其他投资标的的邀请或保证。客户不应以本报告取代其独立判断或根据本报告做出决策。该等观点、建议并未考虑到获取本报告人员的具体投资目的、财务状况以及特定需求,在任何时候均不构成对客户私人投资建议。投资者应当充分考虑自身特定状况,并完整理解和使用本报告内容,不应视本报告为做出投资决策的唯一因素,必要时应就法律、商业、财务、税收等方面咨询专业财务顾问的意见。本公司以往相关研究报告预测与分析的准确,不预示与担保本报告及本公司今后相关研究报告的表现。对依据或者使用本报告及本公司其他相关研究报告所造成的一切后果,本公司及作者不承担任何法律责任。在法律许可的情况下,本公司可能与本报告中提及公司正在建立或争取建立业务关系或服务关系。因此,投资者应当考虑到本公司及/或其相关人员可能存在影响本报告观点客观性的潜在利益冲突。对于本报告可能附带的其它网站地址或超级链接,本公司不对其内容负责,链接内容不构成本报告的任何部分,仅为方便客户查阅所用,浏览这些网站可能产生的费用和风险由使用者自行承担。本公司关于本报告的提示(包括但不限于本公司工作人员通过电话、短信、邮件、微信、微博、博客、QQ、视频网站、百度官方贴吧、论坛、BBS)仅为研究观点的简要沟通,投资者对本报告的参考使用须以本报告的完整版本为准。本报告版权仅为本公司所有。未经本公司书面许可,任何机构或个人不得以翻版、复制、发表、引用或再次分发他人等任何形式侵犯本公司版权。如征得本公司同意进行引用、刊发的,需在允许的范围内使用,并注明出处为“西部证券研究发展中心”,且不得对本报告进行任何有悖原意的引用、删节和修改。如未经西部证券授权,私自转载或者转发本报告,所引起的一切后果及法律责任由私自转载或转发者承担。本公司保留追究相关责任的权力。所有本报告中使用的商标、服务标记及标记均为本公司的商标、服务标记及标记。本公司具有中国证监会核准的“证券投资咨询”业务资格,经营许可证编号为:91610000719782242D。
海量资讯、精准解读,尽在新浪财经APP
天元证券是实盘吗提示:本文来自互联网,不代表本网站观点。